随着芯片复杂度持续提升,传统封装级老化测试正面临成本、可靠性与工艺适配等多重挑战。
将部分老化压力前移至晶圆级,结合增强型高压应力技术、基于机器学习的异常值筛选、内建自测试(BiST)及先进故障模型,正逐步成为行业新的解决方案路径。
解析清楚晶圆级老化策略在当前AI与多芯片封装环境下的技术演进、设备适配与工艺瓶颈,可以为制造环节中质量保障与成本优化提供系统化参考。

晶圆级老化测试
的技术构成与关键优势
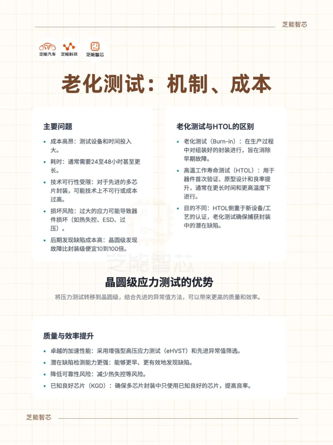
老化测试一直被视为筛除早期失效器件的关键环节,其核心逻辑是通过对芯片施加高于正常工作条件的电压和温度,从而模拟使用周期中的退化过程,提前暴露制造缺陷。
但随着芯片复杂度提升,尤其是集成GPU、HPC和HBM等高功耗器件后,传统老化流程正在走向极限。
封装级老化需要对成品器件进行高温环境下的长时间测试。即便在生产端普遍采用24到48小时的测试周期,也很难同时保障热管理、引脚连接、稳定通电等一系列可靠性控制。
尤其是高引脚数封装(如AI SoC动辄7000+引脚),对老化插座、热管理系统提出了更高要求,往往一个连接不良即可引发误判,带来非必要报废。

测试时间与成本高度挂钩。不同于HTOL主要验证工艺可靠性,封装级老化承担着产品出货前的风险兜底责任,这意味着它几乎无法在量产中被彻底省略。
但实际情况是:当故障在封装阶段才暴露时,其修复成本可达晶圆阶段的10至100倍。因此,若能在晶圆级别提前识别高风险芯片,将显著提升制造效率。
芯片结构的新变化也在加速老化测试转型。以chiplet架构为例,不同芯粒的封装组合对老化测试提出了“已知良好芯粒”的新要求,而封装后再进行老化,已经难以满足逻辑与互连的完整覆盖。
特别是在AI数据中心与自动驾驶市场,任何微小的早期失效都可能放大为系统级事故。
晶圆级老化(Wafer-Level Burn-In,WLBI)在此语境下逐渐显现优势,方法核心包括两类技术:
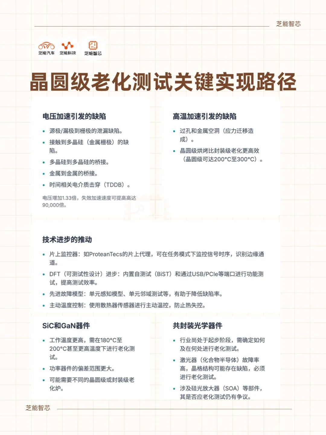
◎ 增强型高压应力测试(eHVST):通过对核心器件加压偏置(通常为使用电压的1.2~1.5倍),模拟老化失效机制如时间相关介电击穿(TDDB)、栅极泄漏、金属桥接等。由于应力关系呈幂律增长,电压提升33%可提升故障加速率达数万倍,从而有效暴露晶圆上的潜在缺陷。
◎ 晶圆级热烘测试:通过在200°C甚至更高温下对晶圆进行应力烘烤,强化对过孔空洞、金属迁移及开路失效的检测能力。这一阶段相比封装后烘烤(150°C~175°C)更具检测敏感度,特别适用于GaN、SiC等高功率器件。
与PLBI不同,晶圆级测试可在芯片尚未封装前完成故障筛查,显著降低高价值MCM模块因某单元失效而报废的风险。
此外,WLBI支持在更高温度/电压下执行应力,加速检测过程,同时结合多元异常值算法提升筛选效率。
晶圆级老化技术通过高压应力和热烘结合的方式,提升了早期失效识别能力,优化了整体良率管理结构,是PLBI之外更灵活、高效的解决路径。
配套策略:
异常值检测、DFT与封装环境控制
从原理上看,晶圆级老化测试(或应力测试)本质上是将部分压力施加和缺陷识别提前至晶圆阶段进行,但真正落地并非只是简单的“时间前移”。
一项典型的晶圆级替代策略包括:eHVST(增强高压应力测试)+ 高温烘烤 + 异常值筛选算法 + 部分封装级补充老化。
其中,eHVST可在晶圆阶段发现电压敏感类缺陷,如泄漏、桥接、TDDB等。而高温烘烤则有助于揭示金属空洞与过孔迁移类缺陷,并能突破传统150175°C的温控上限,实现200300°C的烘烤强度。
晶圆级老化方法的效果,在很大程度上依赖于配套的异常值检测机制与设计内测试(DFT)结构。

当前主流方法主要包括:
◎ 基于图形统计的异常值识别:借助芯片在晶圆上的布局位置(如边缘/中间/修复区)与参数偏离度,使用多变量分析或机器学习算法,如K-means聚类、PCA降维分析,识别潜在高风险芯片。部分方法集成人体静电模型(HBM)、器件充电模型(CDM)及闩锁敏感性评估,在制造阶段实现早期筛查。
◎ BiST与任务模式测试:随着晶粒复杂度增加,传统JTAG逐渐被USB/PCIe主流端口替代,实现更深层次逻辑激励与功耗评估。结合片上功耗与信号时序监控,测试平台可在不增加额外接口的前提下完成对芯片内部结构的状态扫描,大幅缩短老化周期。
◎ 封装测试环境控制:晶圆级虽前移了检测窗口,但封装级散热与热失控仍是关键问题。当前采用主动热管理(ATC),结合传感器反馈调整风扇或液冷设备策略,控制结温稳定在可接受区间。部分平台已实现对每个芯片的功率独立监测,并在老化过程中自动校准功耗输入,实现等热等压测试环境。
特别是在AI芯片与HBM堆叠结构中,功率密度暴增对热管理提出极高要求,单晶圆测试功耗可高达3500瓦,因此平台控制策略必须高度智能、实时闭环。
晶圆级老化的可靠性依赖于高效的异常值算法和强大的DFT嵌入能力;测试平台对热控制、引脚连接与功耗分布的精准掌控是系统性成功的必要前提。
在芯片集成度高速增长、封装复杂化、应用场景严苛化的今天,原有PLBI策略逐渐难以支撑成本压力与出货周期。
晶圆级应力测试的技术成熟度已初具规模,设备平台也逐步具备量产测试能力,BiST和DFT方案在大部分SoC设计中已被广泛采用。
晶圆级老化尚需跨越数道产业门槛——包括测试数据可靠性的验证、客户侧质量接受度、平台热管理一致性,以及测试成本收益比的长期验证。对如车规级、军用、航空等高风险场景,短期内PLBI仍不可或缺。
未来晶圆级老化测试更可能以“增量替代”形式存在,即在制程初期批次、高风险区域、边缘统计异常器件上实施PLBI,而大批量、核心区域芯片逐步转向晶圆级应力+DFT组合筛选路径,最终实现工艺分层的质量控制策略。
小结
晶圆级老化测试正在逐步成为AI芯片、车规器件及MCM封装中不可或缺的环节。在先进应力技术、异常值识别与DFT架构协同作用下,测试策略正从“统一粗放”向“精细可控”转型。降低封装级压力,不只是测试策略的演化,更是半导体良率体系对未来复杂工艺挑战的主动应答。